Introduction
The increasing frequency and sophistication of cyber threats pose a significant challenge for organizations aiming to protect their digital assets. In this context, Managed Security Services Providers (MSSPs) play a vital role, offering specialized services that enable businesses to concentrate on their core operations while implementing robust cybersecurity measures. As the demand for these providers continues to rise, organizations must consider how to effectively leverage MSSPs not only to safeguard their information but also to enhance their overall security posture in an ever-evolving threat landscape.
Define Managed Security Services Provider (MSSP)
A managed security services provider (MSSP) is a specialized third-party organization that focuses on the outsourced monitoring and management of security systems and devices for businesses. These providers offer a comprehensive range of services, including:
- Threat detection
- Incident response
- Compliance management
- Continuous security monitoring
This approach allows organizations to enhance their cybersecurity posture without the need for extensive in-house resources.
As cyber threats evolve, MSSPs leverage advanced technologies and expert knowledge to safeguard digital assets. They ensure rapid incident response and maintain compliance with regulatory requirements. Notably, the global managed security services market is projected to grow from USD 39.47 billion in 2025 to USD 66.83 billion by 2030, reflecting a compound annual growth rate (CAGR) of 11.1%. This trend underscores the increasing demand for a managed security services provider as companies recognize the importance of outsourcing security tasks to bolster their defenses against cyber threats.
Industry leaders emphasize that achieving total visibility will be crucial for effective defense strategies by 2026. This highlights the evolving role of MSSPs within the security landscape, as they adapt to meet the growing complexities of cybersecurity challenges.
Contextualize the Role of MSSPs in Cybersecurity
In today’s digital landscape, the rise of cyber attacks poses significant challenges for organizations, with increasingly sophisticated threats capable of causing substantial financial and reputational damage. Managed Protection Service Providers play a crucial role in this context, delivering specialized protective services that enable businesses to concentrate on their core operations while effectively managing their digital safety needs.
As companies embrace digital transformation, the demand for managed security services providers has surged, establishing them as essential partners in navigating cybersecurity risks. These providers offer:
- 24/7 oversight
- Expert guidance
- Tailored solutions
This collaboration not only bolsters operational resilience but also ensures compliance with evolving regulations, highlighting the essential role of managed security services providers in today’s threat landscape.
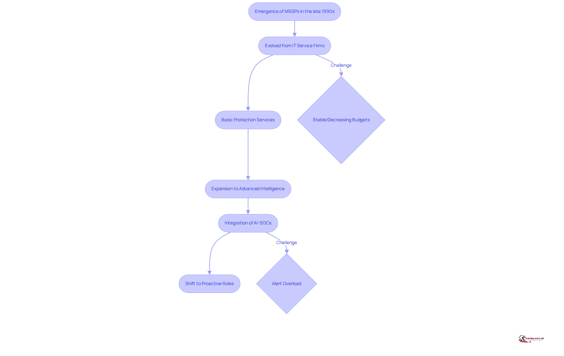
Trace the Origins and Evolution of MSSPs
The emergence of managed security services provider in the late 1990s marked a significant shift in how organizations approached cybersecurity. Initially, many MSSPs evolved from traditional IT service firms, offering basic protection services such as firewall management and intrusion detection. However, as cyber threats grew increasingly sophisticated, managed security services providers expanded their offerings to include advanced intelligence, incident response, and compliance management. This evolution has been largely driven by the escalating complexity of cyber threats and the expanding regulatory landscape, compelling businesses to seek comprehensive security solutions tailored to their specific needs.
MSSPs face notable challenges, with 54% of Security Operations Center (SOC) leaders reporting stable or decreasing budgets, which impacts their operational strategies. In response to these challenges, managed security services providers have embraced innovative technologies and methodologies. For instance, the integration of AI-driven Security Operations Centers (AI-SOCs) has significantly enhanced detection capabilities, reducing the mean time to respond to incidents by 60-80%. This transformation not only boosts operational efficiency but also mitigates the issue of alert overload, where 40% of alerts often remain uninvestigated, and 90% of reviewed alerts turn out to be false positives.
The evolution of managed security services providers is characterized by a transition from merely managing digital protection infrastructure to embracing proactive roles similar to those of corporate safety and intelligence services. This shift is reflected in the growing demand for Managed Detection and Response (MDR) services, which prioritize threat anticipation and direct intervention. As the digital security landscape continues to evolve, MSSPs are expected to play a crucial role in helping organizations navigate complex threats and regulatory requirements, ultimately enhancing their overall security posture. As noted by Stu Sjouwerman, founder and CEO of KnowBe4, addressing the human element of cybersecurity is essential for effective management.
Identify Key Characteristics and Services of MSSPs
Key characteristics of an effective managed security services provider include:
- 24/7 monitoring
- Rapid incident response
- A comprehensive suite of protective services tailored to meet clients’ specific needs
Typical services provided by MSSPs encompass:
- Threat detection and response
- Vulnerability assessments
- Information and event management (SIEM)
- Compliance assistance
Moreover, MSSPs frequently offer access to cutting-edge technologies and experienced personnel, enabling organizations to enhance their security measures without the burden of maintaining a large internal team. By partnering with an MSSP, companies benefit from continuous protection oversight, expert guidance, and the ability to respond swiftly to emerging threats.
As organizations increasingly seek measurable outcomes from their security investments, the demand for MSSPs that can demonstrate transparency and effectiveness continues to rise. By 2026, trust in managed security relationships will depend on evidence, including verifiable credentials and measurable results. Additionally, the cybersecurity sector experienced nearly $14 billion in investments last year, reflecting a 47% year-over-year increase, underscoring the growing importance of MSSPs.
Mid-market companies are expected to require security models that adapt to their capacity and maturity, highlighting the necessity for MSSPs to provide actionable insights and compliance monitoring.
Conclusion
A managed security services provider (MSSP) is an essential ally for organizations navigating the complexities of cybersecurity. By outsourcing security management, businesses can concentrate on their core operations while benefiting from expert oversight and advanced technologies. The rising sophistication of cyber threats, coupled with the projected growth of the MSSP market, highlights the critical role these providers play in strengthening security postures.
This article explored key insights, including the evolution of MSSPs from basic IT services to comprehensive security solutions. With a focus on 24/7 monitoring, rapid incident response, and tailored services, MSSPs empower organizations to tackle their unique security challenges. The demand for transparency and measurable outcomes from security investments is shaping the future of MSSPs, underscoring the necessity for verifiable credentials and effectiveness.
As the digital landscape continues to evolve, the significance of partnering with a managed security services provider cannot be overstated. Organizations must acknowledge the value of MSSPs in not only mitigating risks but also ensuring compliance with regulatory requirements. Embracing this partnership is vital for enhancing operational resilience and protecting digital assets against an ever-changing threat landscape.
Frequently Asked Questions
What is a Managed Security Services Provider (MSSP)?
A Managed Security Services Provider (MSSP) is a specialized third-party organization that focuses on the outsourced monitoring and management of security systems and devices for businesses.
What services do MSSPs offer?
MSSPs offer a comprehensive range of services, including threat detection, incident response, compliance management, and continuous security monitoring.
How do MSSPs help organizations with cybersecurity?
MSSPs enhance an organization’s cybersecurity posture by leveraging advanced technologies and expert knowledge to safeguard digital assets, ensuring rapid incident response and maintaining compliance with regulatory requirements.
What is the projected growth of the managed security services market?
The global managed security services market is projected to grow from USD 39.47 billion in 2025 to USD 66.83 billion by 2030, reflecting a compound annual growth rate (CAGR) of 11.1%.
Why is there an increasing demand for MSSPs?
There is an increasing demand for MSSPs as companies recognize the importance of outsourcing security tasks to bolster their defenses against evolving cyber threats.
What is expected to be crucial for effective defense strategies by 2026?
Achieving total visibility is expected to be crucial for effective defense strategies by 2026, highlighting the evolving role of MSSPs in addressing growing cybersecurity challenges.



