Introduction
The landscape of cybersecurity is evolving at an unprecedented pace, particularly within the manufacturing sector, where the stakes are incredibly high. Implementing Managed Detection and Response (MDR) services presents a significant opportunity for organizations to strengthen their defenses against increasingly sophisticated cyber threats. However, the path to effective MDR implementation is fraught with challenges that can impede progress.
To navigate this complex process, manufacturers must adhere to best practices that not only ensure compliance with regulatory standards but also enhance their overall cybersecurity posture. By focusing on these strategies, organizations can effectively fortify their defenses and mitigate risks associated with cyber threats.
Define Managed Detection and Response (MDR) Services
The mdr service represents comprehensive that integrate advanced monitoring, threat detection, and capabilities. These services leverage a combination of technology and human expertise to continuously oversee an organization’s IT environment, identifying potential threats in real-time. This proactive approach empowers organizations to respond swiftly to incidents, thereby minimizing damage and ensuring .
Key components of MDR include:
- : Continuous surveillance of networks and endpoints to detect anomalies and potential threats.
- : Utilizing data from various sources to understand .
- : A structured approach to managing and mitigating incidents when they occur. This is particularly crucial given that 1 in 8 businesses in Canada reported experiencing ransomware attacks, underscoring the necessity for .
- : Ensuring that organizations meet industry-specific regulatory standards through effective protective measures, especially in light of the enforceable 48 CFR CMMC Final Rule, which emphasizes the urgency for adherence among government contractors.
The was valued at USD 9.6 billion in 2025 and is projected to reach USD 46.9 billion by 2035, with a compound annual growth rate (CAGR) of 17.2% from 2026 to 2035. This growth reflects the increasing demand for integrated protection solutions capable of addressing the complexities of modern cyber threats. By clearly outlining the mdr service, organizations can more effectively assess their and recognize the significant advantages that mdr service offers in enhancing their overall defense posture.
Highlight Benefits of MDR in Regulated Industries
MDR services offer :
- : Continuous monitoring and rapid incident response capabilities greatly reduce the risk of data breaches and . Organizations utilizing MDR have reported a 62% decrease in the average number of incidents annually, highlighting the effectiveness of these services in maintaining robust defenses. In contrast, companies lacking a Security Operations Center (SOC) or an MDR service can take up to 212 days to detect a cybersecurity incident, emphasizing the critical need for these services.
- : MDR providers assist organizations in meeting stringent compliance standards by implementing essential protective measures and supplying comprehensive documentation for audits. Cyber insurers advocate for layered protective strategies for 2026, with MDR being a crucial component that not only ensures but also enhances overall safety practices.
- : By outsourcing detection and response functions, organizations can significantly reduce the costs associated with maintaining an in-house security team. This is particularly beneficial for that may face budget constraints while dealing with escalating cyber threats.
- : Organizations benefit from the insights of cybersecurity professionals who specialize in risk detection and response. As Lesedi Grant states, “What’s important to understand is that cyber attacks are process-driven, not random,” underscoring the necessity for expert intervention in addressing these threats.
is achieved by tailoring solutions to meet the specific needs of each organization, providing flexibility as business requirements evolve. This adaptability is essential for maintaining effective protective measures in a constantly changing regulatory landscape.
These advantages position MDR as a compelling solution for organizations seeking to bolster their while adeptly navigating complex regulatory environments.
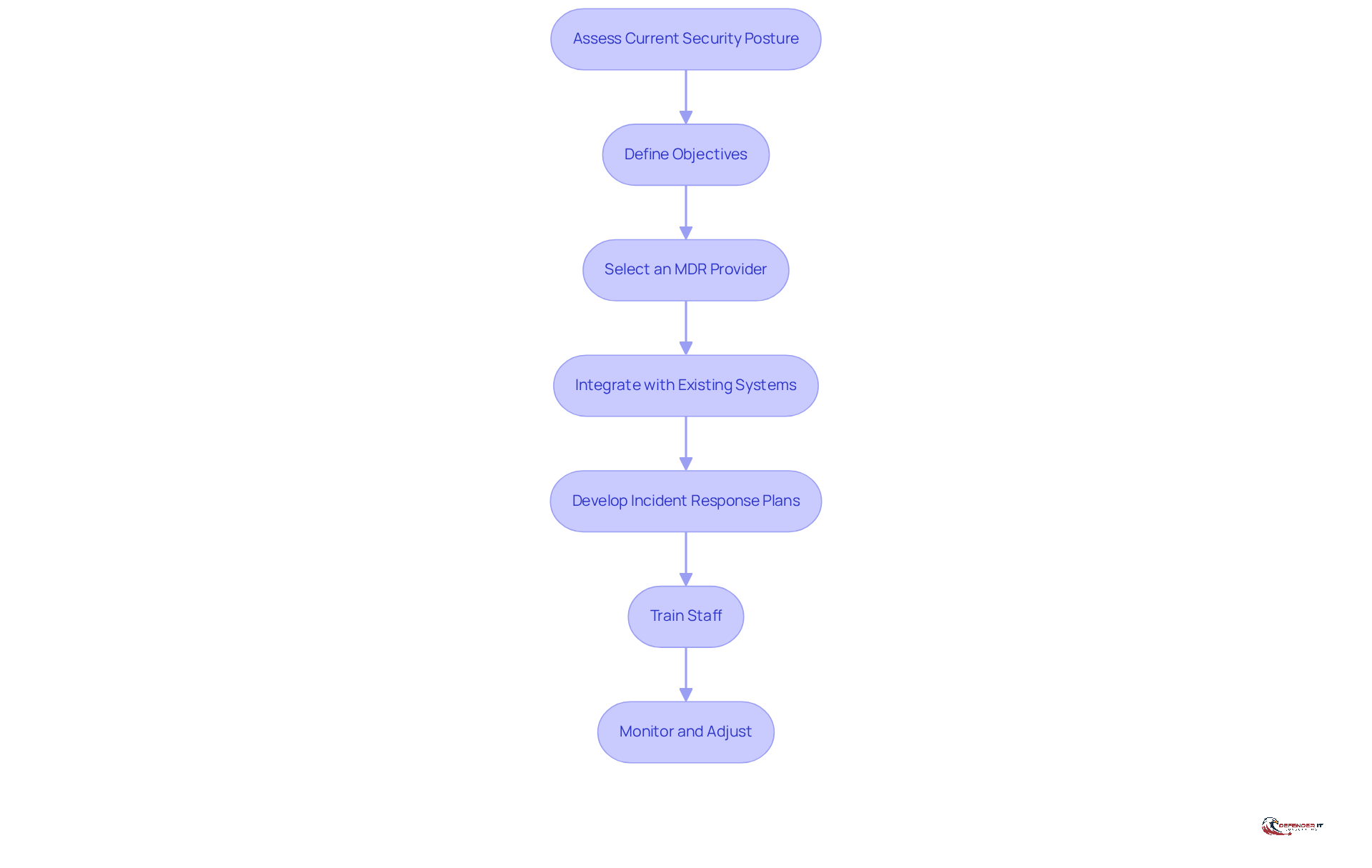
Outline Steps for Effective MDR Implementation
Implementing an MDR service necessitates a strategic approach to ensure its effectiveness and alignment with organizational goals. The following essential steps guide this process:
- : Conduct a thorough evaluation of existing security measures to identify vulnerabilities and gaps that MDR can address. This assessment should encompass an analysis of both human and non-human identities. Research indicates that for every human user, there are 20 non-human identities with high-level privileges, posing significant risks. Addressing these non-human identities is crucial for mitigating potential threats.
- Define Objectives: Establish clear, measurable goals for the MDR implementation, such as , improving incident response times, or achieving compliance with industry regulations. Organizations should prioritize data protection, as it remains the most critical asset that hackers aim to exfiltrate during breaches.
- : Research and choose a provider that aligns with the organization’s specific needs. Consider factors such as the provider’s expertise, technology stack, and support services. The and is projected to grow to $15.3 billion by 2030, indicating a competitive landscape for selecting the right partner.
- Integrate with Existing Systems: Ensure that the selected MDR solution can seamlessly connect with the current IT infrastructure and protection tools. This integration is vital for maintaining operational efficiency and enhancing the overall security posture.
- : Collaborate with the MDR provider to create or refine incident response plans tailored to the organization’s unique risks. This proactive approach is essential for effective and mitigation.
- Train Staff: Provide comprehensive training for employees on how to effectively utilize the MDR service and respond to alerts. Continuous education fosters a culture of security awareness, which is vital in combating human error, the leading cause of data breaches.
- Monitor and Adjust: Continuously monitor the effectiveness of the MDR service and make necessary adjustments to optimize performance. Frequent evaluations and revisions are essential, as the cybersecurity environment is continually evolving, requiring flexible reactions to emerging risks.
By adhering to these organized steps, entities can efficiently deploy their MDR service, significantly improving cybersecurity protections and resilience against evolving cyber risks. As noted by Mirren McDade, “By outsourcing operational tasks to an MDR provider, entities can strengthen their cybersecurity stance, boost threat visibility, and guarantee a proactive defense against evolving cyber dangers.” Furthermore, companies must acknowledge the , impacting their capacity to efficiently implement and oversee protective measures, including the MDR service.
Address Challenges in Adopting MDR Services
Adopting MDR service can significantly enhance cybersecurity. However, organizations often face several challenges during implementation:
- : Employees may resist adopting new processes or technologies due to fear of the unknown or complacency. To mitigate this, it is essential to involve staff in the decision-making process and provide that emphasizes the . Engaging employees early fosters a culture of security and reduces resistance. As Paul R. Lawrence notes, addressing is crucial in overcoming resistance.
- Integration Issues: Existing systems may struggle to integrate seamlessly with new MDR solutions. Conducting comprehensive compatibility evaluations before implementation can help identify potential integration issues, enabling organizations to address them proactively and ensure a smoother transition.
Organizations often express apprehension regarding the due to their cost concerns. It is vital to highlight the long-term savings and risk reduction benefits that come with . Nearly 70% of alerts examined each day are false positives, underscoring the necessity for efficient risk management. By framing the MDR service as a strategic investment rather than merely an expense, organizations can justify the initial costs.
Skill gaps resulting from a shortage of in-house expertise can hinder the effective management of the MDR service. Collaborating with the MDR service provider for continuous assistance and training can bridge this gap, ensuring that staff possess the essential skills to manage and respond to risks effectively. Dylan Border emphasizes the importance of reinforcing basic cybersecurity measures and ongoing training to address these skill gaps.
- : The fluid nature of cyber threats presents an ongoing challenge for organizations. Consistently assessing and updating protective measures in partnership with the MDR service provider is crucial to adapt to new risks and maintain a robust defensive posture.
By proactively addressing these challenges, organizations can significantly enhance their chances of successful MDR service implementation, ultimately leading to improved security and resilience against cyber threats.
Conclusion
Implementing Managed Detection and Response (MDR) services is essential for organizations in the manufacturing sector that aim to strengthen their cybersecurity defenses. By adopting a structured approach to MDR, manufacturers can not only meet regulatory standards but also significantly mitigate their vulnerability to cyber threats. The integration of advanced monitoring, threat intelligence, and incident response capabilities equips organizations to navigate the complexities of today’s cyber landscape more effectively.
Key insights highlighted throughout the article include the numerous benefits of MDR services, particularly in regulated industries. These advantages encompass:
- An improved security posture
- Enhanced regulatory compliance
- Cost efficiency
- Access to specialized expertise
Furthermore, the article delineates critical steps for effective implementation, such as:
- Assessing current security measures
- Defining clear objectives
- Training staff
It also addresses common challenges encountered during adoption, underscoring the necessity of proactive planning and employee engagement to overcome resistance and integration issues.
In summary, the implementation of MDR services constitutes a strategic investment for manufacturers seeking to fortify their cybersecurity framework. By prioritizing best practices and addressing potential obstacles, organizations can adeptly navigate the complexities of MDR adoption, emerging with a more resilient defense against evolving cyber threats. Embracing these measures not only safeguards valuable assets but also positions manufacturers to excel in an increasingly regulated and competitive environment.
Frequently Asked Questions
What are Managed Detection and Response (MDR) services?
MDR services are comprehensive cybersecurity solutions that combine advanced monitoring, threat detection, and incident response capabilities to oversee an organization’s IT environment and identify potential threats in real-time.
What key components are included in MDR services?
Key components of MDR services include 24/7 monitoring, threat intelligence, incident response, and compliance support.
How does 24/7 monitoring work in MDR services?
24/7 monitoring involves continuous surveillance of networks and endpoints to detect anomalies and potential threats at any time.
What role does threat intelligence play in MDR?
Threat intelligence utilizes data from various sources to understand emerging threats and vulnerabilities, helping organizations stay informed about potential risks.
Why is incident response important in MDR services?
Incident response is crucial for managing and mitigating incidents when they occur, especially considering that many businesses face ransomware attacks, highlighting the need for effective response measures.
How do MDR services support compliance?
MDR services help organizations meet industry-specific regulatory standards by implementing effective protective measures, particularly in light of regulations like the 48 CFR CMMC Final Rule.
What is the market outlook for MDR services?
The managed detection and response service market was valued at USD 9.6 billion in 2025 and is projected to reach USD 46.9 billion by 2035, with a compound annual growth rate (CAGR) of 17.2% from 2026 to 2035, indicating growing demand for integrated cybersecurity solutions.
How can organizations benefit from MDR services?
By implementing MDR services, organizations can enhance their overall defense posture, respond swiftly to incidents, and ensure compliance with regulatory standards.
List of Sources
- Define Managed Detection and Response (MDR) Services
- IT Services Blog | V2 Systems – DC Metro Area (https://v2systems.com/blog)
- What’s behind the demand for MDR and IAM systems (https://cybersecuritydive.com/news/mdr-iam-detection-threat-response-cyber/709616)
- Enterprise Cybersecurity Defense Guide [2026 Version]: How Can Enterprises Reduce Risks and Defend Against Threats? – TeamT5 (https://teamt5.org/en/posts/enterprise-cybersecurity-defense-guide-2026-version-how-can-enterprises-reduce-risks-and-defend-against-threats)
- researchnester.com (https://researchnester.com/reports/managed-detection-and-response-service-market/8327)
- 2026 Cybersecurity Trends & Predictions | eSecurity (https://esecuritysolutions.com/2026-cybersecurity-solutions)
- Highlight Benefits of MDR in Regulated Industries
- Top 5 MDR Companies (Definitive List for 2026 and Beyond) (https://cybernx.com/mdr-companies)
- Protecting Your Business with (MDR) and Why It’s Important (https://advance2000.com/protecting-your-business-with-mdr-and-why)
- insights.integrity360.com (https://insights.integrity360.com/managed-detection-and-response-mdr-in-20-cyber-security-statistics)
- Ransomware Threats Escalate: Why MDR is Essential in 2026 | CyberFortress posted on the topic | LinkedIn (https://linkedin.com/posts/cyberfortress_managed-detection-and-response-mdr-what-activity-7414750149589229569-Nso0)
- Top 10 MDR Solutions for 2026 (https://sentinelone.com/cybersecurity-101/endpoint-security/mdr-solutions)
- Outline Steps for Effective MDR Implementation
- solutionsreview.com (https://solutionsreview.com/security-information-event-management/cybersecurity-awareness-month-quotes-from-industry-experts)
- Managed Detection and Response (MDR) Statistics and Trends in 2025 (https://expertinsights.com/endpoint-security/managed-detection-and-response-mdr-statistics-and-trends-in-2025)
- insights.integrity360.com (https://insights.integrity360.com/managed-detection-and-response-mdr-in-20-cyber-security-statistics)
- solutionsreview.com (https://solutionsreview.com/security-information-event-management/cybersecurity-awareness-month-quotes-from-industry-experts-in-2024)
- Address Challenges in Adopting MDR Services
- solutionsreview.com (https://solutionsreview.com/security-information-event-management/cybersecurity-awareness-month-quotes-from-industry-experts)
- insights.integrity360.com (https://insights.integrity360.com/managed-detection-and-response-mdr-in-20-cyber-security-statistics)
- Overcoming Resistance to Change in Cybersecurity Initiatives (https://corsicatech.com/blog/overcoming-resistance-to-change-in-cybersecurity-initiatives)
- marketsandmarkets.com (https://marketsandmarkets.com/Market-Reports/managed-detection-and-response-market-168039027.html)
- Consumer-Driven Trends in Managed Detection and Response (MDR) Software Market (https://datainsightsmarket.com/reports/managed-detection-and-response-mdr-software-1452413)



